自媒体人专用多功能工具箱,集成音视频处理、去字幕、图片编辑、文本操作和编码工具

软件介绍
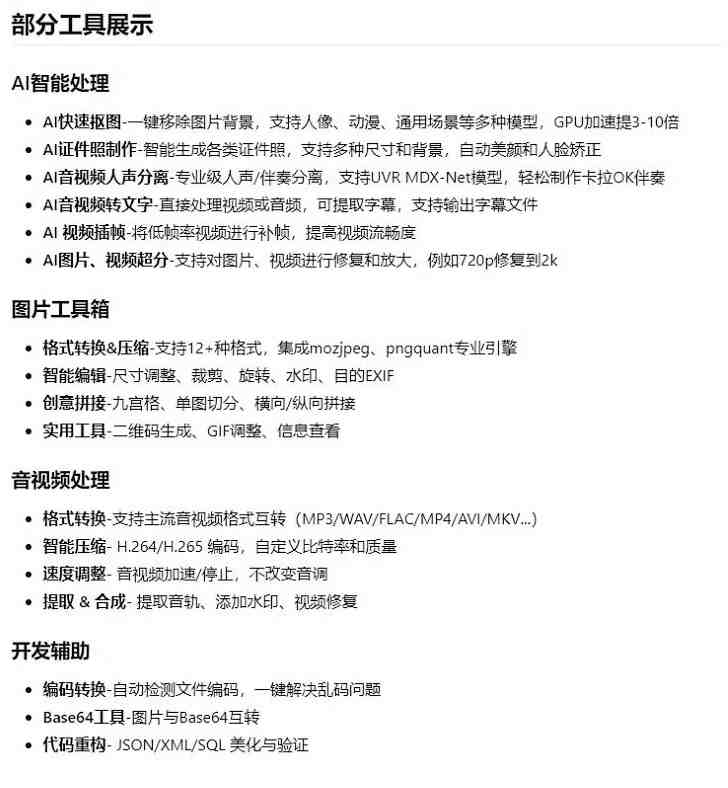
自媒体人专用多功能工具箱
一个功能强大的全能桌面应用程序,集成了音视频处理、图片编辑、文本操作和编码工具,内置AI功能。旨在简化您的工作流程,提升生产效率。
其他功能自行测试
三个版本都没有模型,低配电脑用体积最小的版本即可。模型按需求下载。

自媒体人专用多功能工具箱,集成音视频处理、去字幕、图片编辑、文本操作和编码工具

软件介绍
自媒体人专用多功能工具箱
一个功能强大的全能桌面应用程序,集成了音视频处理、图片编辑、文本操作和编码工具,内置AI功能。旨在简化您的工作流程,提升生产效率。
其他功能自行测试
三个版本都没有模型,低配电脑用体积最小的版本即可。模型按需求下载。

牛逼
百合
6666666就是了
看看
喜欢不是一件浪漫的事,♡喜欢你才是
虽然过去不堪,但未来可期?
可以
可以
抖音整蛊游戏直播
看看
可以
牛逼牛逼牛逼
匹克态极漂亮🤓
咯啧啧啧啧
六6666
看看
人妖 开着变声器在这发教程骗人
京津冀
发
的的的的
的的的的的
快看看
京津冀
京津冀
晋级
我肯定
是的撒大苏打撒
厉害
66厉害
厉害
好样的
QQ非常难
想跟着好好学习
谢谢分享
谢谢
个好好玩华为官网果味VC我个
v好经济建设不是不是说哈
谢谢分享
感谢
看看
看看
做代刷?
看看
怎么操作
呃呃呃
真的666666
看看
看看
好
好
好
好
好
好
学习
个的
可以
打卡
看看
打卡
看看
学习
看看
怎么操作
谢谢
1111111jjk卡
怎么操作
这个不错 作为打假人 喜欢
看看
感谢感谢感谢
看看吧
怎么操作
看看
我看看
怎么做
怎么操作
还行
看看
他业绩
666真心不错
看看
睡觉了哈哈哈
情侣空间评论了
大口喝酒的垃圾
l了解一下
努力
1可恶
非常好,非常好,非常好,非常好
非常好,非常好,非常好,非常好
6666666666给叔叔说话
加油2024
可以的
学习
就是白嫖
学习
😁搜索
好
加油
一
阿叔覅看看斤斤计较
嘎嘎嘎嘎嘎嘎嘎嘎嘎
啊沙发啊发撒
收到
不错
不错不错
不错
给力
加油
看一看
还不错